海角论坛
简体中文
English
海角论坛
海角论坛概况
海角论坛简介
历史沿革
宣传视频
联系我们
学工党建
党务公开
党员活动
奖助学金申请
团学活动
师资力量
名家学者
教师名录
人才招聘
研究生导师
光荣退休教师
人才培养
本科生教学
研究生教学
招生工作
就业实践
专业培训
学术科研
科研概况
科研新闻
论坛会议
合作交流
国际交流
国内交流
合作渠道
同济之队
男子超级11人
男子超级5人
男子校园11人
男子校园5人
女子超级11人
女子超级5人
女子校园8人
男子超级组
下载中心
新闻公告
海角论坛
·
海角论坛公告
· 正文
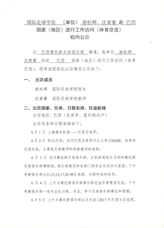
海角论坛 游松辉、沈寅豪赴巴西因公出国公示
更新日期:2018-04-26 已浏览:[]
海角论坛 游松辉、沈寅豪赴巴西因公出国公示(盖章扫描版).pdf
上一篇:
海角论坛 汪继兵赴美国进行学术交流因公出国公示
Copyright © 海角论坛社区 - 海角论坛最新自拍入口 . All Rights Reserved